电话:0592-7360600
行业资源 Industry Resources
转载:作为项目监理,要懂得哪些为危大工程?专项方案如何编制审批。
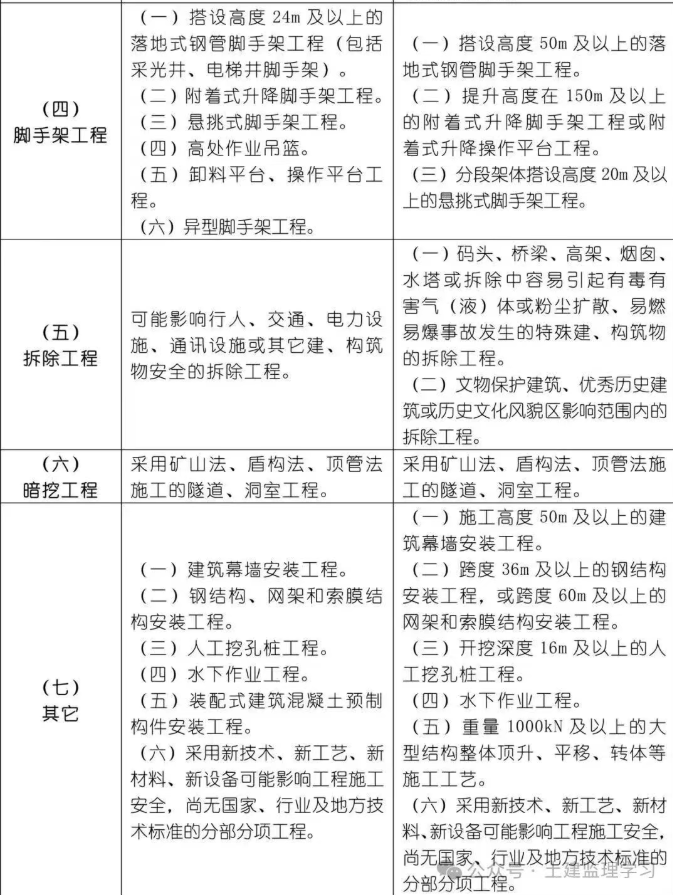
一、首先要了解哪些为危大或超过一定规模的危大工程;
ScreenShot_2025-11-28_100640_294.pngScreenShot_2025-11-28_100640_294.png
二、专项施工方案的编制审批流程

【专项方案编制、审核、审批】

施工单位应当在危大工程施工前组织工程技术人员编制专项施工方案。

实行施工总承包的,专项施工方案应当由施工总承包单位组织编制。危大工程实行分包的,专项施工方案可以由相关专业分包单位组织编制。

专项施工方案应当由施工单位技术负责人审核签字、加盖单位公章,并由总监理工程师审查签字、加盖执业印章后方可实施。

危大工程实行分包并由分包单位编制专项施工方案的,专项施工方案应当由总承包单位技术负责人及分包单位技术负责人共同审核签字并加盖单位公章。

扫一扫关注我们

版权所有©厦门四方工程管理有限公司    备案号:闽ICP备17001295号-1   地址:厦门市同安区滨海西大道6788-3号4楼