电话:0592-7360600
行业资源 Industry Resources
转载:2026版工程概算新规重磅发布,7月1日起全面执行

福建省住建厅最新发文,工程概算编制领域迎来近20年的重大调整!

福建省住房和城乡建设厅正式印发《福建省房屋建筑和市政基础设施工程概算编制规程(2026版)》(以下简称《2026版规程》),于2026年7月1日起全面实施,同时废止沿用近20年的2007版旧办法。

注意

  • 过渡期内,已开工未完成概算审批的项目可选旧办法;

  • 新立项、新设计项目建议直接按新规编制,避免7月后返工延误审批!

点此跳转住建厅官网

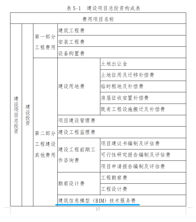
BIM计费参考标准入局!2025年底,福建省住房和城乡建设厅发布关于加快推动建筑信息模型(BIM)全过程应用的通知,此次《2026版规程》出台,明确项目概算单独列支BIM技术服务费。2026年福建BIM进入发展新阶段!

HYMAKE

推荐浏览

扫一扫关注我们

版权所有©厦门四方工程管理有限公司    备案号:闽ICP备17001295号-1   地址:厦门市同安区滨海西大道6788-3号4楼