Grid EngineeringCost Control—— 可研估算与初设概算全流程深度解析与实践指南 ——
辨析可研估算与初设概算,首要任务是厘清其各自的定义内涵及其所依据的法规标准体系,这是理解两者关系与后续工作衔接的基础📚。可研估算与初设概算虽同属建设预算范畴,服务于工程投资控制的总目标,但其内涵因所处阶段与深度不同而存在显著差异。 | | |
|---|
| | |
| | |
| | |
| | |
| | |
| | |
| 基本预备费费率较高(如电网工程2%),以应对前期不确定性 | 基本预备费费率较低(如电网工程1.5%),不确定性减少 |
在项目建设管理的全链条中,可行性研究估算与初步设计概算的定位并非平行,而是呈现出 “决策先行,实施后控”的清晰递进与约束关系🏗️。 | | |
|---|
| “定项目、定总额”:核心是投资决策与方案比选的经济依据,用于判断项目经济可行性,确定总投资规模 | “定方案、定细项”:核心是实施控制与建设管理的直接依据,用于在获批总额内,确定具体投资额,指导资金筹措、招标和施工 |
| 决策版总价,是造价控制的起点和总目标,属于前期决策文件 | 实施版预算,是连接决策与施工的关键控制环节,对项目总投资影响最大(约60%),属于设计阶段文件 |
| 控制初设概算。是可研批复后,下达给设计任务的投资限额 | 控制施工图预算、招标与结算。是经批准后,项目施工图预算、合同价、结算均不得突破的最高限额 |
| 经批准后,成为建设项目总投资的计划控制额,是项目获得“准生证”的投资依据,尤其在核准制下是办理后续手续的法定前提 | 经批准后,即作为建设项目总造价的最高限额,具有强制约束力,是项目实施的 “法律红线”。任何未经程序的突破将导致严肃追责 |
| 重点在于投资规模合理性、方案经济性、决策依据充分性 | 不仅关注自身准确性,必须与批复的可研估算进行逐项详细对比,重点审查超支原因、方案必要性与设计经济合理性,流程更严格 |
“概算不超估算”是贯穿项目造价控制全过程的核心铁律。从可研估算到初设概算的过渡,并非简单的数字传递,而是一个以限额设计为核心、依赖标准化流程与精细化管理的系统性工程🔄。 | |
|---|
| 内部审核与报备。由项目建设管理单位严格审核分析原因,并向上级部门(如省公司发展部)备案。设计单位需完成原因分析报告 |
| 专题汇报与审批。启动重大技术问题沟通汇报机制。项目建设管理单位需行文请示,报请原可研批复单位(如发展部)批准或会签,获得书面同意意见后,方可继续评审流程 |
| 可研修编或复审。被视为重大变化。项目建设管理单位必须按规定向原批复部门申请可研修编或复审。在获得新的可研批复前,初步设计及概算原则上不应批复。项目可能需重新进入可研管理流程 |
前文所述的湖南、四川、内蒙古电网等项目最佳实践,其成功基础在于一套贯穿估算与概算编制全过程的、体系化的关键控制点与质量保障机制🛡️。对于电网工程从业者而言,理解并掌握从可研估算到初设概算的全流程管理体系,是确保项目投资可控、在控的关键。
从决策到实施:可研估算与初设概算全流程深度解析与实践指南
一、核心概念与编制依据的异同辨析
辨析可研估算与初设概算,首要任务是厘清其各自的定义内涵及其所依据的法规标准体系,这是理解两者关系与后续工作衔接的基础。
核心概念辨析
可研估算与初设概算虽同属建设预算范畴,服务于工程投资控制的总目标,但其内涵因所处阶段与深度不同而存在显著差异。
1. 可行性研究投资估算
- 定义与阶段是指在项目建议书和可行性研究阶段,依据方案设计或可行性研究文件,通过国家或行业计价标准,对拟建项目所需总投资及其构成进行的预测和计算。
- 决策工具核心目的是服务于项目前期决策,用于论证项目的投资可行性、经济性和财务可行性。
- 总投资限额经审批核准的估算结果是项目的总投资限额,是后期各阶段投资控制的目标上限。
- 精度要求在不同前期子阶段精度要求不同,详细可行性研究阶段的估算对精度要求最高,如电网工程误差需控制在10%以内。
- 方法特点编制时可采用费用模型估算法、参数估算法、类比估算法等多种方法,对于电力工程,现行电力工程定额法已成为主流方法。其内容需涵盖从建筑工程费到建设期利息的全部现金流,并进行详细的经济评价。
2. 初步设计概算
- 定义与阶段是指在初步设计阶段,以初步设计文件为依据,按照行业《建设预算编制与计算规定》及相应的概算定额,对建设项目总投资及其构成进行的预测和计算,其成品为初步设计概算书。
- 实施控制文件核心目的是在项目可行性确定后,对投资进行精细化预测,并作为项目投资控制的最高限额,具有法令性约束力。
- 承上启下它是投资估算的精确化与具体化,同时又构成后续施工图预算的总控制目标。其投资原则上应控制在已核准的可研估算投资范围内。
- 必须与初步设计图纸、说明书及设备材料清单保持一致,技术经济人员需对设计工程量进行复核。设备价格依据更趋向于合同价、招标价等确定信息。
| 可行性研究投资估算 | 初步设计概算 |
|---|
| 核心定位 | 决策版的粗略总价,论证可行性,设定投资上限。 | 实施版的精确预算 |
| 编制阶段 | | |
| 主要目的 | | |
| 设计依据 | | |
| 工程量确定 | | |
| 计价精度 | | |
| 预备费特点 | 基本预备费费率较高 | 基本预备费费率较低 |
总结而言,可研估算侧重于 “粗、快、准方向” ,为项目投资可行性提供宏观判断;初设概算则侧重于 “细、深、控执行” ,将决策目标转化为具体、可约束的工程成本计划。二者构成从“投资控制目标”到“投资控制限额”的递进管理链条。
编制依据体系对比
两者的编制均遵循一个多层级的法规标准体系,其依据在顶层框架上共享,但在具体适用文件和信息深度上存在差异。
1. 相同点
- 法规顶层框架均需遵循国家及地方相关法律、法规、规章及行政规范性文件(如《建筑法》、《招标投标法实施条例》等)。
- 核心计价标准都以其对应工程类型(如电网、水电、新能源)的行业 《建设预算编制与计算规定》(“预规”)及配套的定额体系(概算定额、预算定额等)为最核心的计价依据。
- 税费处理原则在适用一般计税方法时,均遵循 “价税分离” 原则,使用除税价格作为取费基数。
2. 不同点
| 可行性研究投资估算 | 初步设计概算 |
|---|
| 依据的设计文件 | | 初步设计文件 |
| 政策与价格依据侧重 | * 更侧重项目核准文件、地方征拆补偿标准、贷款利率等宏观或预测性政策。* 价格多采用市场信息价、限额设计参考造价、预测价。 | * 更侧重与具体技术方案相关的设计规范、施工验收规范。* 价格优先采用招标合同价、近期同类合同价等确定信息,并依据定额站发布的编制期信息价进行调整。 |
| 项目法人需提供的资料 | | 主要设备材料的招标价及供货范围、场地费用的协议或依据文件、外委项目正式概算等更具体、确定的资料。 |
| 企业内部依据 | 可能更依赖投资集团的投资管理规定、前期管理办法及网省公司的投资控制指标、参考造价。 | 除上述依据外,还需遵循更具体的评审标准、概算编审要点等操作性文件。 |
综上所述,可研估算的编制依据更具规划性和预测性,旨在框定一个合理的投资范围;而初设概算的编制依据则更具技术确定性和合同约束性,旨在精准核算并锁定投资。理解这种依据体系的递进关系,是确保从估算平稳、合理过渡到概算的关键前提。
二、项目审批流程中的定位差异
在项目建设管理的全链条中,可行性研究估算与初步设计概算的定位并非平行,而是呈现出 “决策先行,实施后控”的清晰递进与约束关系。这种差异植根于它们在审批流程中截然不同的位置、作用与法律效力,是理解二者本质区别的关键。
1. 审批主体与流程顺序的递进
可研估算与初设概算的审批遵循 “先估后概、分级管理” 的既定程序。
- 可研估算的审批先行启动,其主体根据项目投资规模、类型和隶属关系实行分级审批。对于国家电网公司系统内的限上项目(如特高压、跨省工程),通常由公司总部组织评审和批复;限下项目则由各分部或省级公司负责。对于需政府核准的重大项目(如330kV以上电网工程),审批主体则是对应层级的政府投资主管部门(如国家或地方发改委)。
- 必须在可研估算获得批复后进行。其审批主体同样遵循分级原则:政府投资项目(如中央预算内直接投资)的概算,由国家发展改革委或其授权的项目主管部门核定;电网基建项目则根据权限,分别由国家电网公司总部、省级电力公司或地市级单位负责评审和批复。
- 二者的审批流程顺序明确为:可研估算编制与评审 → 可研估算批复(核准) → 初步设计概算编制与评审 → 初步设计概算批复。
2. 审批中的核心控制关系:前者为后者设定“天花板”
在审批逻辑上,两者的核心关系是严格的 “控制与被控制” 关系。
- 可研估算经批准后,其确立的总投资额即成为项目全周期投资控制的最高限额和总目标。它直接作为下一阶段——初步设计的任务限额。
- 的编制与审批,必须遵循 “限额设计” 原则。初步设计概算的总投资必须控制在已核准的可研估算范围之内。这是各版本《建设预算编制与计算规定》及内部评审手册普遍强调的核心要求。
当初步设计概算突破可研估算时,审批流程将触发严格的分析与报批机制,其处理程序有明确的阈值规定:
- 超估算10%是一个常见的触发点。项目法人单位通常需征得可研批复单位的同意,并将正式变更意见作为概算批复的依据。
- 超估算20%是更为严格的“红线”。当概算超估算20%及以上,项目建设管理单位需向可研批复单位(如发展部)申请可研修编或重新报批,在获得新的可研批复前,初步设计概算可能无法正常批复。即使未超20%,若主要技术方案发生重大变化,也可能需要可研复核。
- 如《中央预算内直接投资项目概算管理暂行办法》也规定,设计概算不得超过已批准可研投资估算的10%,否则应重新报批。
3. 实际作用与法律效力的根本差异
它们在审批流程中的不同位置,直接决定了其在实际工作中的作用与最终法律效力的根本差异。
| 可研估算 (可行性研究投资估算) | 初设概算 (初步设计概算) |
|---|
| 核心作用 | “定项目、定总额”核心是投资决策与方案比选的经济依据,用于判断项目经济可行性,确定总投资规模。 | “定方案、定细项”核心是实施控制与建设管理的直接依据,用于在获批总额内,确定具体投资额,指导资金筹措、招标和施工。 |
| 在造价管理中的角色 | 决策版总价 | 实施版预算是连接决策与施工的关键控制环节,对项目总投资影响最大(约60%),属于设计阶段文件。 |
| 对后续阶段的控制力 | 控制初设概算 | 控制施工图预算、招标与结算是经批准后,项目施工图预算、合同价、结算均不得突破的最高限额。 |
| 法律效力 | 经批准后,成为建设项目总投资的计划控制额,是项目获得“准生证”的投资依据,尤其在核准制下是办理后续手续的法定前提。 | 经批准后,即作为建设项目总造价的最高限额,具有强制约束力,是项目实施的 “法律红线”。任何未经程序的突破将导致严肃追责。 |
| 评审与批复的关注点 | 重点在于投资规模合理性、方案经济性、决策依据充分性。 | 不仅关注自身准确性,必须与批复的可研估算进行逐项详细对比,重点审查超支原因、方案必要性与设计经济合理性,流程更严格。 |
总结而言,在项目审批的流水线上,可研估算作为 “总闸门” ,其定位是确立投资上限的“决策者”,重在“批不批”和“投多少”的问题;而初设概算则是 “节流阀” ,其定位是在已定上限内精细化落实的“执行者”,重在“怎么建”和“控得住”的问题。这种前后衔接、上下约束的审批定位,构成了工程项目投资“分阶段控制、全过程管理”的基石。

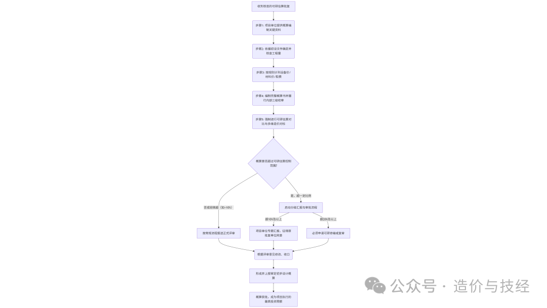
三、从估算到概算的高效过渡机制
“概算不超估算”是贯穿项目造价控制全过程的核心铁律。从可研估算到初设概算的过渡,并非简单的数字传递,而是一个以限额设计为核心、依赖标准化流程与精细化管理的系统性工程。高效过渡的机制旨在确保在已锁定的估算“天花板”内,快速、准确地将决策阶段的“方向性总价”升级为实施准备的“执行性细账”。
一、总体原则与组织框架:权责清晰的层级控制
过渡机制建立在明确的组织分工与核心原则上,确保过程可控、责任可溯。
1. 核心控制目标与原则
- 核心目标初步设计概算总投资必须控制在已核准/批复的可行性研究估算投资范围内。这是评审和批复的首要前提。
- 造价控制应能动地影响设计,通过多方案技术经济比选和优化,主动锚定造价,而非事后被动纠偏。
- 全过程衔接原则遵循“估算控制概算、概算控制预算”的递进控制链条,后一阶段不得无故突破前一阶段确立的投资限额。
2. 组织与职责分工
- 项目法人/建设管理单位是过渡的责任主体。负责向设计单位提供完整的概算编制资料(如设备招标价、征地协议等);组织设计内审;当概算超估算时,负责履行向上级部门的汇报、请示或申请可研修编程序。
- 是过渡的执行主体。实行限额设计,将批复的投资估算分解为各专业、各单位工程的控制限额;负责编制概算,并必须进行与可研估算的详细对比分析;对因设计深度不足、方案不合理等自身原因导致的投资偏差负责。
- 评审单位(如经研院等)是过渡的监督与技术支持主体。负责对初步设计文件(含概算)进行专业评审;在预审环节即判断投资是否受控;组织评审收口,形成审定概算。
- 是过渡的决策主体。负责对超估算项目进行审批;对超支幅度较大的项目,决定是否需启动可研修编或重新报批程序。
二、标准化操作流程:从输入到输出的关键步骤
高效过渡依赖于一套清晰、可追溯的具体操作流程。
步骤1:关键资料输入与交接项目管理单位必须向设计单位提供比可研阶段更确定、更具合同约束性的资料,这是实现价格依据从“预测性”向“确定性”衔接的基础:
- 建设场地征用及清理费的正式规定、政府批复文件或已签订的协议。
步骤2:工程量确定与协同核查
- 依据工程量必须严格依据初步设计图纸、说明书及设备材料清册确定,确保与设计文件深度一致。
- 技术经济人员(造价人员)需对设计人员提供的工程量,特别是电缆、土石方、杆塔、基础混凝土等对投资影响大的项目进行主动核查、核算或提出反馈意见。这是提高概算准确性的关键环节。
步骤3:价格计列与费用计算
- 设备价格优先采用招标合同价,其次采用行业信息价、近期同类合同价或市场价。
- 主要材料依据合同价或信息价;消耗性材料依据定额。所有价差均按编制期官方发布的除税价格调整办法计算。
- 严格遵循《预规》及配套定额的“价税分离”等现行规定,确保计费合规、标准统一。
步骤4:概算编制与内部质量把关设计单位需编制完整的概算书(含编制说明、总概算表、分项概算表、其他费用表等),并严格履行编制、校核、审核的内部三级校审程序,确保文件质量。
步骤5:强制性对比分析与报审这是过渡流程的核心评审与控制环节。编制完成的概算必须进行两项强制性分析:
- 与可研估算的详细对比分析必须提交分项对比表,说明建筑工程费、安装工程费、设备购置费等各项费用的增减金额及具体原因(如“增加围墙外排水沟XX米”、“主变压器根据最新招标价调整”等)。
- 需与国家电网多维立体参考价、地方差异化标准参考价或通用造价进行对比,判断造价水平的合理性。
三、差异分析与超支处理的核心控制机制
当概算与估算出现差异时,一套基于阈值的分级审批与处理机制被自动触发,这是确保投资受控的“刹车系统”。
| |
|---|
| <10% | 内部审核与报备。由项目建设管理单位严格审核分析原因,并向上级部门(如省公司发展部)备案。设计单位需完成原因分析报告。 |
| 10% ≤ 超支 <20% | 专题汇报与审批。启动重大技术问题沟通汇报机制。项目建设管理单位需行文请示,报请原可研批复单位(如发展部)批准或会签,获得书面同意意见后,方可继续评审流程。 |
| ≥20% | 可研修编或复审。被视为重大变化。项目建设管理单位必须按规定向原批复部门申请可研修编或复审。在获得新的可研批复前,初步设计及概算原则上不应批复。项目可能需重新进入可研管理流程。 |
处理要点:
- 原因分类需明确超支原因是技术方案变化、设备材料价格上涨,还是两者共同作用,并以此为依据准备相应的论证材料。
- 一旦发现超支,首先应对设计方案进行进一步优化,压缩费用和标准,力求将投资控制在限额内。
- 对于因设计深度不足、方案明显不合理等自身原因导致概算超估算(如5%以上)的,可对设计单位进行质量约谈并要求整改。
四、最佳实践案例要点
不同电网公司的实践印证了上述机制的有效性:
- 模式强调审慎控制与分级备案。对于超20%的项目,强制进行可研修编,并要求结合技术经济比选形成专题论证报告。
- 强化预审环节。送审概算若超估算,评审单位可退回修编。修编后仍超的,需由建管单位向上级汇报获准后,才能进入正式评审。
- 在超20%需履行核准变更手续的基础上,增加了绝对值控制(如超2000万元需公司会议审议),并明确了超支资金的解决路径(如自有资金)。
总结
从估算到概算的高效过渡机制,是一个以限额设计为目标、以标准化流程为路径、以分级阈值管控为保障的闭环管理系统。它通过明确的权责分工确保有人负责,通过细致的操作步骤确保有法可依,通过严格的差异分析与超支审批确保有界可控。其精髓在于 “事前沟通、过程校验、超标严审” ,最终目的是在维护投资估算严肃性的同时,产出一個既精准又受控的初步设计概算,为项目顺利实施奠定坚实的基础。

四、编制过程关键控制点与质量保障
前文所述的湖南、四川、内蒙古电网等项目最佳实践,其成功基础在于一套贯穿估算与概算编制全过程的、体系化的关键控制点与质量保障机制。本章将系统阐述这些控制要点与保障措施,以确保投资控制的精准与可靠。
🔧 核心编制技术控制点
编制过程的技术控制核心在于 “量准、价实、费清” ,即可行性研究估算与初步设计概算均需确保工程量计算依据充分、设备材料价格确定合理、各项费用计取合规。
1. 工程量计算的控制
- 可研估算阶段工程量以可行性研究阶段图纸及说明为基础,并与设计保持一致。受设计深度限制,部分工程量可通过参照类似工程或估算指标确定。需重点关注场地平整、地基处理等隐蔽工程,并与地勘报告等依据性资料相互校核。
- 初设概算阶段要求极为严格。概算工程量必须与初步设计图纸、说明书及设备材料清册完全保持一致。技术经济人员需对投资影响大的关键工程量(如电缆长度、土石方量、基础混凝土量等)进行复核,并向设计专业提出书面反馈,形成“背靠背”校验。
2. 定额套用与费用计取的控制
- 定额选用优先使用电力行业对应的定额(估算指标或概算定额)。缺项时,需按规定参考相似定额或编制补充定额。必须注意定额说明,避免工作内容漏计或重复。
- 费用计列各项取费须与所用定额体系匹配。进入初设阶段后,对多项费用的计列依据要求大幅深化:
- 建设场地征用及清理费必须有地方政府文件、意向协议或正式补偿协议,严禁随意估列。
- (站外电源、道路等)必须在评审确定技术方案后,依据方案计算费用。
- 专项措施费
3. 设备材料价格确定的控制这是从“预测”走向“锁定”的关键环节,两个阶段优先级不同。
- 可研估算阶段依次按市场信息价格、编制期限额设计参考造价指标中的价格计列。
- 要求更高、更贴近实际合同。优先级调整为:合同价格 > 近期官方信息价格 > 市场询价 > 限额设计参考价。项目法人必须提供《物资匹配单》等盖章的正式价格依据文件。对于无信息价的特殊材料,常需提供至少3家的市场询价记录。
📋 核心管理控制点与流程
管理控制的核心是执行 “限额设计” 和 “概算不超估算” 的铁律,并建立清晰的超支决策路径。
1. 组织架构与责任分工管理体系涉及多层级、多角色,确保责任落地:
| 参与方 | 核心职责 |
|---|
| 项目建设管理单位(业主) | 对概算管理负主要责任;组织内审;提供价格、征地等关键资料;申请并参与评审。 |
| 设计单位 | 履行概算控制责任,实行限额设计;确保估算/概算编制质量;根据评审意见修改收口。 |
| 评审单位(经研院/所) | 对初步设计文件进行预审与正式评审;核定概算投资;处理超概情况,出具评审意见。 |
| 项目主管部门(建设部、发展部) | 履行概算监督责任;对超概算项目进行分级决策(备案、批准或启动可研修编)。 |
2. 超概算的刚性管控流程当初设概算超出可研估算时,触发严格的分级管控,这是最重要的动态管理控制点:
- 超可研估算不足10%通常由项目建管单位审核,并报原可研批复部门(如发展部)备案或同意。
- 应执行重大技术问题沟通汇报机制,需报原批复部门批准。
- 是重大红线。项目建设管理单位必须按规定向发展部申请可研修编。在评审预审环节,此类项目可能无法通过,需单独汇报处理。
⚠️ 主要风险识别与防控
投资重大偏差的风险来源于技术、价格、管理等多方面,需针对性防控。
1. 关键风险因素
- 技术方案与设计深度风险可研深度不足导致初设方案重大调整;地质勘察不准导致地基处理费用剧增;设计漏项等。
- 价格与工程量风险设备材料价格计列依据不实;工程量计算错误或与设计文件不符;征地拆迁费用估列随意。
- 管理风险项目法人未能及时提供准确资料;未执行重大设计变更审批流程;各参与方协同不足。
2. 系统性防控措施
- 强化对比分析概算必须与可研批复估算、国网多维立体参考价、地方差异化参考价进行细化到单位工程的对比。造价水平超过参考价时,须增加专题论证;超过10%以上,须编报方案技术经济比选专篇。
- 推行预审制度。评审单位在会前审核送审资料,对概算超可研20%、缺少关键支撑报告的项目,不予通过预审,从源头拦截风险。
- 深化原因分析与问责对超概项目,要求设计单位出具详细原因分析报告。对因设计深度不足、错误漏项等主观原因造成的超概,进行造价质量约谈,并依据规定追究责任。
🛡️ 多层次质量保障体系
质量保障通过设计单位内控、建设单位内审、第三方专业评审及后续监督构成的闭环体系实现。
1. 设计单位内部校审(第一道关)可研估算和初设概算在提交前,设计单位内部必须履行严格的编制、校核、审核、批准程序。技经专业人员重点校审文件完整性、工程量与设计的一致性、价格依据合规性等,并签字盖章。
2. 建设单位/项目管理单位内审(第二道关)在报送上级评审前,建设管理单位组织内部各专业及设计单位进行内审,协调意见,形成内审纪要。内审核心是投资对比分析及关键费用计列依据的审查。
3. 第三方评审机制(核心保障)这是最严格的外部质量把关,通常由省级经研院等单位执行,流程严密:
- 预审接收送审资料后先行预审,判断是否具备正式评审条件。
- 正式评审会议
- 收口与出具意见设计单位按纪要修改后,评审单位复核并出具正式评审意见。评审方法包括对比审核法(与估算、参考价、历史数据对比)、全面审核法与重点审核法。
4. 数字化工具与监督后评估
- 标准化与数字化应用数字化评审平台、标准模板,规范流程。严格执行最新定额与预规。
- 多部门协同批复初步设计概算需经发展、财务、基建等多部门协同审查,最终由项目法人或有权部门批复,形成法定约束力。
- 调整概算管理对于结算超概的项目,无论比例大小,均需启动调整概算评审程序,重新核定投资,实现闭环管理。
通过上述技术、管理、风险防控和质量保障措施的联动,构建了一个从估算到概算的全过程、网格化控制体系,旨在确保每一环节都有据可依、有标可对、有责可究,最终实现投资的可控、在控。